(원투원뉴스) 고흥군은 11일 고흥군사회복지협의회 종사자들과 소통 간담회를 개최했다고 밝혔다. 이번 간담회는 고흥군사회복지협의회 회의실에서 군 관계자와 사회복지협의회 종사자 등 20여 명이 참석한 가운데 돌봄 현장에서 겪는 어려움과 애로사항을 공유하고, 지역 복지 발전을 위한 실질적인 정책 대안과 다양한 의견을 나누는 시간을 가졌다. 공영민 군수는 “현장에서 묵묵히 헌신해 오신 종사자들의 따뜻한 손길 덕분에 고흥이 더욱 살기 좋은 곳으로 자리매김하고 있다”며 “앞으로도 현장의 목소리에 귀 기울이며 군민에게 실질적인 도움이 되는 복지정책을 펼쳐 나가겠다”고 말했다. 군 주민복지과 관계자는 “간담회에서 제시된 다양한 의견과 건의사항을 면밀히 검토해 향후 복지사업 운영에 적극 반영할 계획”이라며 “민관이 협력해 군민에게 더욱 촘촘하고 따뜻한 복지서비스를 전달할 수 있도록 노력하겠다”고 전했다. 고흥군은 이번 간담회를 계기로 복지 현장과의 소통과 협력을 강화하고, 군민이 체감할 수 있는 맞춤형 복지서비스 제공을 위해 더욱 힘쓸 계획이다. 한편, 고흥군사회복지협의회는 연간 약 85억 원의 예산을
(원투원뉴스) 고흥군은 지역 일자리 정책과 사회적경제기업 지원 기능을 통합한 ‘고흥상생일자리센터’ 조성을 완료하고 본격 운영에 들어간다고 밝혔다. 고흥상생일자리센터는 지역 고용 환경에 맞춘 종합적·체계적인 일자리 지원체계를 구축하고, 사회적경제기업과 마을공동체를 연계 지원하기 위해 마련된 통합 거점 공간이다. 군은 센터를 통해 지속 가능한 일자리를 창출하고 지역경제 활성화를 도모할 계획이다. 센터는 연면적 250.56㎡, 지상 2층 규모로 고흥읍 흥양길 23-43 일원에 조성됐다. 내부에는 일자리 상담실과 사무공간, 잡(JOB)카페, 회의실 등을 갖춰 구직자와 구인 기업, 사회적경제기업이 자유롭게 소통하는 열린 공간으로 운영된다. 주요 기능으로는 ▲구인·구직 원스톱 서비스 운영 ▲사회적경제기업 발굴·육성 지원 ▲마을공동체 컨설팅 ▲일자리·사회적경제 네트워크 구축 및 사후 관리 등이다. 이를 통해 지역 내 일자리 발굴과 고용 연계를 강화하고, 사회적경제기업의 성장 기반을 확대해 지역경제 활성화에 기여할 것으로 기대된다. 군 인구정책실 관계자는 “고흥상생일자리센터는 고용지원과 사회적경제기업을 유기적으로
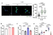
(원투원뉴스) K-MEDI hub(케이메디허브·대구경북첨단의료산업진흥재단, 이사장 박구선) 전임상센터의 비만, 당뇨조절 논문이 네이처 저널 '네이처 커뮤니케이션(Nature Communications, IF=15.7)'에 게재됐다. 전임상센터 이보라 연구원은 비만과 당뇨 치료의 핵심표적으로 주목받는 ‘GLP-1(글루카곤 유사 펩타이드-1)’을 신체에서 보다 활발하게 생성할 수 있는 상위조절 신호를 규명했다. 연구를 통해 이보라 연구원은 국내 생명과학 연구 성과 플랫폼 생물학연구정보센터(BRIC)의 '한빛사(한국을 빛내는 사람들)'에 선정되기도 했다. 강원대학교 약학대학 고현정 교수, 원주세브란스기독병원 내분비내과학교실 정춘희 교수가 공동 주저자로 참여한 이번 연구는 장내 미생물 대사산물(부티르산)이 장 점막 면역 사이토카인 ‘IL-22’ 발현을 유도하고, IL-22가 활성을 통해 GLP-1 유전자 발현을 직접 증가시킴을 밝혔다. 연구는 면역물질을 이용한 대사질환 치료라는 새로운 가능성을 제시한 점에서 의의가 있다. 특히 IL-22 투여로 혈당이 개선되더라도 GLP-1 수용체(GLP-1R)를 차단하면 효과가 사라
(원투원뉴스) 대구콘서트하우스(관장 박창근)가 선보이는 ‘2026 DCH 앙상블 페스티벌’의 대미를 장식할 하이라이트 무대가 찾아온다. 세계적인 현악사중주단 ‘노부스 콰르텟(Novus Quartet)’의 공연이 오는 3월 25일 오후 7시 30분 대구콘서트하우스 그랜드홀에서 열린다. 이번 무대에 오르는 노부스 콰르텟은 바이올리니스트 김재영·김영욱, 비올리스트 김규현, 첼리스트 이원해 등 국내 최정상급 연주자들로 구성된 팀이다. 2007년 한국예술종합학교 출신의 젊은 연주자들이 실내악에 대한 사명감으로 결성한 이후, 오사카·리옹 국제 실내악 콩쿠르 입상에 이어 2012년 세계 최고 권위의 뮌헨 ARD 콩쿠르 2위, 2014년 제11회 모차르트 국제 콩쿠르 우승을 거머쥐며 전 세계를 놀라게 했다. 특히 이들이 세운 기록은 ‘한국인 최초’라는 수식어와 함께 대한민국 실내악 역사를 새로 썼다는 평가를 받는다. 결성 19년 차를 맞는 이들은 특유의 견고한 결속력과 변화무쌍한 해석으로 클래식 팬들 사이에서 ‘대한민국을 대표하는 콰르텟’으로 통한다. 이번 공연은 관객들에게 강렬한 음악적 카타르시스를 선사할 정교한 프로그램으
(원투원뉴스) 대구시립교향악단의 올해 첫 체임버 시리즈 무대가 오는 3월 25일 오후 7시 30분, 대구콘서트하우스 챔버홀에서 전석 무료로 개최된다. 이번 공연에서는 생상스, 풀랑크, 프랑세까지 프랑스 작곡가들의 실내악 작품을 통해 목관과 피아노가 선보이는 다채로운 색채와 섬세한 음향을 가까이에서 느낄 수 있다. 출연진은 셴유칭(플루트), 최규연(오보에), 이성규(클라리넷), 윤주훈(바순)과 객원 피아니스트 정승원이다. 2025년 새롭게 합류한 대구시향 목관 단원들이 중심이 되어 젊고 신선한 에너지와 유려한 호흡으로 프랑스 음악의 생동감을 한층 더한다. 첫 곡으로는 생상스의 “타란텔라”가 무대에 오른다. 셴유칭의 플루트와 이성규의 클라리넷이 이탈리아 남부 민속 춤곡의 밝은 선율로 관객을 이끌고, 정승원의 피아노가 리듬과 화음을 풍부하게 채워 곡의 활기를 돋운다. 약 7분 남짓의 짧은 작품이지만, 생상스의 빠른 박자와 화사한 음향이 목관 앙상블의 매력을 선명하게 보여준다. 이어지는 풀랑크의 “오보에, 바순, 피아노를 위한 3중주”에서는 최규연과 윤주훈이 오보에와 바순으로 대화하듯 선율을 주고받고, 정승원의 피아노
(원투원뉴스) 대구문화예술진흥원(원장직무대행 황보란) 문화예술본부(본부장 방성택)는 ‘2026 수창청춘맨숀 공공 레지던시’ 시작을 알리는 레지던시 소개전을 오는 3월 17일부터 4월 30일까지 수창청춘맨숀에서 개최한다. 이번 소개전은 올해 공공 레지던시에 참여하는 청년예술단체 4팀의 창작 방향과 시민참여 프로젝트 구상을 시민에게 처음 공개하는 프리뷰 전시로, 향후 진행될 공공예술 프로그램의 흐름을 미리 살펴볼 수 있도록 기획됐다. 전시에서는 2026년 수창청춘맨숀 공공 레지던시를 만들어가는 극단 에테르의 꿈, 호루라기, 든바다예, 길범이 준비 중인 프로젝트의 콘셉트와 작업 구상, 프로그램 계획 등을 소개한다. 각 단체는 공연·시각예술·국악 등 다양한 장르를 기반으로 시민이 직접 참여하는 공공예술 프로젝트를 선보일 예정이다. ‘극단 에테르의 꿈’은 지역을 기반으로 활동해 온 청년 극단으로 자신들의 작품세계를 소개하는 전시와 함께 연극 공연을 선보이고, 사진 체험존을 통해 관람객이 작품의 분위기를 체험할 수 있도록 한다. ‘든바다예’는 수창동 일대를 ‘위로하는 바다정원’으로 재해석해 시민
(원투원뉴스) 대구문화예술진흥원 박물관운영본부(본부장 신형석) 소속 대구근대역사관은 현재 진행 중인 ‘근대 대구 電氣 이야기 –대구전기부터 대흥전기까지-’ 테마전시와 연계한 어린이 체험학습 ‘대구에 전기가 들어온 날은 언제였을까? -개운죽 전구 화분 만들기-’를 오는 3월 21일과 22일 2회 운영한다. ‘대구 근대 여행의 시작’ 대구근대역사관은 해마다 독립운동사를 비롯하여 근대 문물과 도시 변화 등을 다루는 크고 작은 기획전시를 수시로 개최하여, 대구지역사를 체계적으로 조명하고 시민들에게 새로운 볼거리를 제공하고 있다. 현재 1층 ‘대구 근대여행 길잡이방’에서는 근대 대구의 전시 도입과 도시 변화를 소개하는 테마전시 '근대 대구 電氣 이야기 –대구전기부터 대흥전기까지-'(‘25.11.25.~’26.3.29.)가 진행되고 있으며, 지금까지 1만 7천여 명이 관람했다. 이번 대구근대역사관 어린이 체험학습은 테마전시 연계 프로그램으로 준비했다. 1913년 1월 대구에 전기가 보급됐던 당시 모습과 이후 대구 사회의 변화에 대해 전시를 관람하며 이해하고, 개운죽 전구 화분을 만들며 빛과 전기에 대해 생각해 보는 시간으
(원투원뉴스) 대구공공시설관리공단(이사장 문기봉) 범어지하도상가는 지난 3월 10일, 전 직원을 대상으로 응급상황 대응 능력 향상을 위한 ‘심폐소생술 교육 및 자체 소방훈련’을 실시한다. 이번 훈련은 유동인구가 많은 지하도상가의 특성을 고려해 응급환자 발생시 골든타임을 확보하고 화재 등 재난 상황에서 시민의 생명과 재산을 보호하기 위해 마련됐다. 훈련 내용으로는 △자동심장 충격기(AED)사용법 및 하임리히법 교육 △화재 발생시 소화기 및 옥내소화전 사용법, △비상 대피 유도 훈련 등으로 구성되어 실전 대응력을 높이는 데 주력했다. 문기봉 대구공공시설관리공단 이사장은 “지속적인 반복 훈련을 통해 전 직원이 언제 어디서 발생할지 모르는 위기 상황에 당황하지 않고 대처할 수 있도록 하겠다”며 “시민들이 안심하고 이용할 수 있는 안전한 범어지하도상가 환경 조성에 최선을 다하겠다”고 말했다.
(원투원뉴스) 대구공공시설관리공단(이사장 문기봉) 시내버스유개승강장은 지난 3월 10일(화), 시내버스유개승강장 사무실에서 지역 4개 시니어클럽과 업무협약을 체결했다. 공단과 시니어클럽(중구, 달서구, 서구, 북구)은 업무협약을 시작으로 12월까지 지역 내 어르신 300여 명이 참여하는 시내버스승강장 도우미 사업을 진행한다. 협약에 따라 양 기관은 시내버스승강장 주변 환경정비 및 시설 관리활동을 공동으로 추진하게 됐다. 공단은 이번 사업을 통해 지역 어르신들의 안정적인 사회참여 기회를 제공함과 동시에 시민들에게 보다 쾌적한 대중교통 이용 환경을 제공할 것으로 기대하고 있다. 문기봉 대구공공시설관리공단 이사장은 “어르신들이 활동하시면서 발생될 수 있는 안전사고 예방이 매우 중요한 문제”라며 “시내버스승강장에서 겪을 수 있는 위험을 줄이고 안전을 확보하기 위한 여러 가지 방법을 고려해서 어르신들이 지역사회에 기여하며 보람을 느낄 수 있는 기회가 되기를 바란다”고 말했다.
(원투원뉴스) 대구광역시농업기술센터는 본격적인 영농철을 맞아 농작물 파종과 아주심기(정식)에 앞서 ‘토양검정’을 받고 검정 결과에 따라 농경지 비료 사용계획을 세울 것을 당부했다. 토양검정은 작물 생육에 필요한 비료 사용량을 계산하기 위해 토양 속 양분 함량을 분석하는 과정이다. 토양 상태를 확인하지 않은 채 관행적으로 비료를 사용할 경우 생산성 저하와 토양 환경 악화로 이어질 수 있어 영농 전 토양검정의 중요성이 커지고 있다. 토양검정 후에는 작물별로 적정 비료 사용량을 안내하는 작물별 비료사용 처방서가 제공된다. 이를 활용해 적정량의 농자재를 투입하면 토양 양분집적 예방, 온실가스 발생 저감, 농가 경영비 절감에 도움이 된다. 또한 비료사용 처방서에 제시된 작물별 비료 사용량을 재배 준비 단계부터 준수하면 공익직불제 이행점검에서 ‘적합’ 판정을 받을 수 있다. 반대로 ‘부적합’ 판정을 받을 경우 준수사항별로 기본직불금 총액의 10%가 감액될 수 있다. 토양검정 희망 농업인은 농경지에서 흙을 채취해 대구시농업기술센터에 분석을 의뢰하면 약 2주 후에 결과를 받을 수 있다. 김수진 대구광