
(원투원뉴스) 국토교통부는 국내외 항공사들이 신청한 ’25년 동계기간(’25.10.26~’26.3.28) 국제선 및 국내선 정기편의 항공운항 일정을 확정했다.
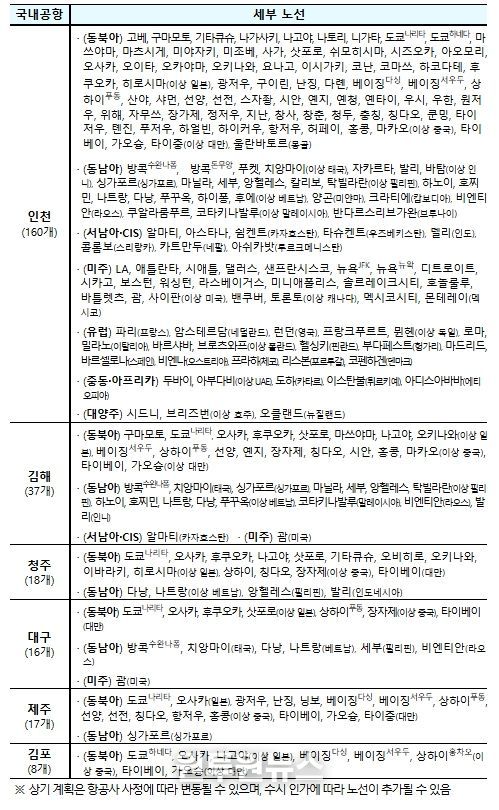
10월 26일부터 시작되는 ’25년 동계기간 중 국제선은 248개 노선을 최대 주4,973회 운항할 예정으로, 이는 그간의 동계기간 운항횟수와 유사한 수준(코로나-19 기간 제외)이다.
노선별로는 동계기간 계절적 수요에 대응하기 위해 ’25년 하계기간 대비 동남아 노선이 주381회(+36.7%)로 대폭 증편이 이루어진다. 특히, 베트남 주234회(+64.6%), 싱가포르 주26회(+29.5%), 태국 주41회(+22.8%) 등 지역을 위주로 크게 증가했다.
한편, 부산-알마티(카자흐스탄), 대구-치앙마이(태국) 및 대구-비엔티안(라오스) 등 지방공항을 중심으로 신규취항하여 노선도 다변화된다.
국내선은 제주노선(12개)과 내륙노선(8개) 총 20개 노선을 주1,784회 운항할 계획으로, 이 중 제주노선은 주1,502회 운항한다.
제주 노선에는 ’23년 중단된 양양공항 운항편 재개와 함께 군산, 포항, 원주 등 소규모 지방노선 운항편은 하계 수준으로 유지될 전망이다.
한편, 지난 4월 발표한 「항공안전 혁신 방안」에 따라 국적사의 안전한 운항을 위해 인허가 단계에서부터 안전성 검토를 강화해 나갈 계획이며, 이를 위한 「항공사업법 시행규칙」 개정이 진행 중(현재 입법예고 완료)이다.
금번 동계 일정의 경우, 개별 국적사가 제출한 운항규모 변화에 대한 안전관리계획을 함께 검토하여 확정했으며, 향후 시행규칙 개정이 완료되면 신규노선 허가 시에도 강화된 안전성 검토절차가 적용된다.
국토교통부 김영국 항공정책관은 “국민들의 국내외 이동 수요를 적극 고려하여 항공일정을 확정했다”면서, “앞으로도 항공사에 대한 안전운항 관리에 만전을 기하면서도, 노선을 다변화하는 등 승객의 이동편의를 높이고 선택권 확대를 위해 노력해나가겠다”라고 밝혔다.
